闭环电商:
闭环电商指用户从内容触达、商品浏览到下单支付,全流程都在单一平台内完成,形成一个“流量获取-用户转化-留存复购”的内部消费闭环。闭环电商的核心在于数据流量的内部循环,平台通过算法、社交关系或内容生态直接促成交易,无需依赖外部跳转。
这种模式适合其具有较强资源整合能力、注重长期用户关系建立、自有流量充足的商家,以及品牌忠诚度较高、高频复购的商品(如食品、日用品、化妆品)。
根据我的生活观察,我认为抖音小店是一个典型的闭环电商平台,用户在抖音上观看视频时,可以直接点击链接跳转到抖音小店完成购买。平台可以获取用户的完整行为数据,并基于这些数据进行精准营销与投放优化。
CID引流电商:
CID引流电商是指基于Click ID(点击标识符)技术的电商引流模式。它通过在广告链接中嵌入唯一的标识符(CID)将广告点击行为与最终成交数据关联,帮助商家在A平台投放广告,引导用户通过点击广告跳转至B平台进行成交,追踪用户从点击广告到在电商平台完成购买的整个行为路径,并将这些数据回传给广告平台帮助优化投放,从而实现精准的跨平台广告投放和效果评估。
这种模式适合依赖外部流量获取、注重短期销售增长、注重跨平台运营的商家(尤其是白牌商家),以及健康、美妆、日化等品类的商品;其中健康是最大的,包括饮食药品、医疗器械和营养保健等。
根据我的生活观察,我认为拼多多是一个典型的CID引流电商平台。拼多多将微信、抖音等平台上的潜在消费者引导至拼多多平台进行购买,通过CID技术数据收集与回传让商家实现对目标用户的精准定位、优化广告投放。
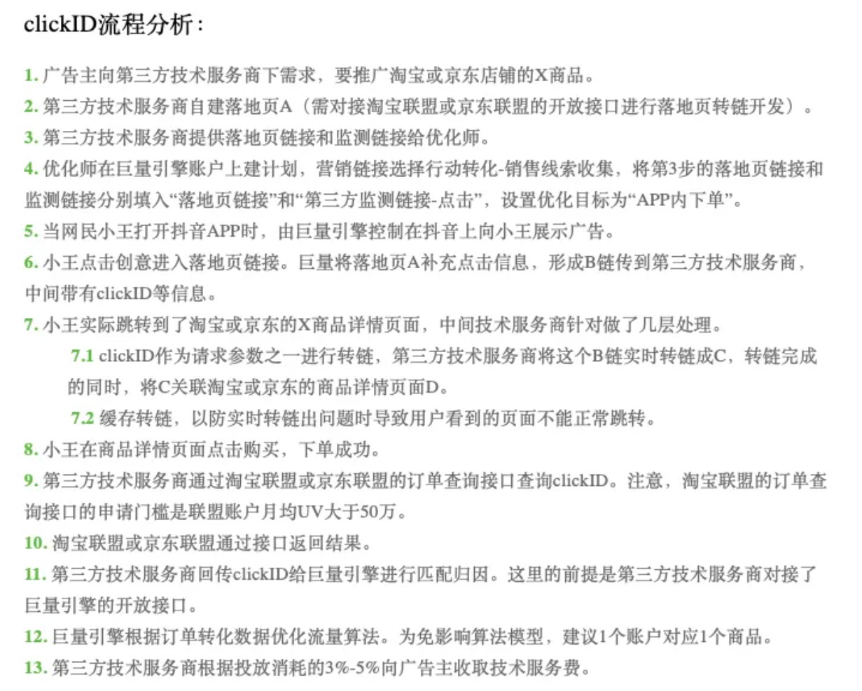
【Click ID的工作原理】
Click ID 是媒体提供的一个宏参数,可间接解决电商平台订单数据的回传问题。Click ID有两种归因方式,一种是模糊归因,是通过采用查询订单成交时间、地址、手机、ip等字段参数,去匹配对应的属性和就近时间的
Click ID 方式。另外一种是精准归因,是在落地页上将 pid +
rid 和 Click ID 进行绑定实现的。
①
模糊归因


②
精准归因


简单来说,CID引流电商的具有以下运作机制:
①
当用户在媒体平台上点击广告时,系统会生成一个唯一的Click ID,并将其作为参数附加到广告链接中。
②
用户点击带有CID的链接后,进入电商平台的商品页面。若完成了购买行为,CID会记录这一转化过程。
③
电商平台通过API将带有CID的订单数据回传给广告平台,平台据此分析哪些广告投放带来了实际的销售转化。
④
广告平台根据回传的转化数据,优化广告投放策略,精准定位目标用户群体,提高广告的转化率和ROI。
对比来看,闭环电商和CID引流电商之间最大的区别在于【数据闭环是否均在体系内,以及数据如何回传】。数据收集与数据回传对于广告投放与优化具有极其重要的意义。以字节体系的广告系统为例,在兴趣电商这种闭环电商中,从巨量千川引流到抖音小店,整个用户路径和数据闭环都是在字节体系内的,可以自行完成数据统计。但在引流电商中,从巨量引擎引流到淘宝/天猫等,如果要变成字节数据闭环,可以用字节的橙子建站方式,但是这种方式一般只适合线索收集和作为中间页,不适合下单购买场景。
在电商广告投放的三种数据回传方式(JS、Xpath、API)中,API通过接口获取数据,是最适合的数据回传方式,而CID就正属于该类型。


从总体趋势上来看,在当前电商领域闭环电商与CID引流电商的融合趋势愈发显著。闭环电商与CID引流电商的融合,本质上是围绕用户行为,在不同场景下提供最优转化路径。
具体来看,一方面,闭环电商与CID引流电商的边界逐渐模糊。闭环电商强调构建完整的内部交易生态,提升用户留存价值,通过优化购物流程、增强用户粘性;CID引流电商则侧重于借助精准广告投放,拓展流量覆盖面,将外部潜在用户吸引至电商平台。二者融合有助于形能够整合公域的广度和私域的深度优势,打破了平台壁垒、实现资源共享与优势互补。
另一方面,商家和品牌在实际运营中积极探索混合式投放策略,实现同一商品的多路径转化。以抖音为例,用户在点击广告后,可自主选择
“抖音商城购买” 或者 “跳转淘宝” 等不同路径。这种模式既满足了用户多样化的需求,又为商家提供了更多触达消费者的机会,提升了商品的销售转化率。
目前已经有许多企业采用了“闭环电商+CID引流电商”融合的方式。我观察到美团采用了“本地生活闭环 + 广告引流”模式,在闭环电商通过其自有生态体系(美团 App)整合本地生活服务的全流程,形成用户从浏览、下单、支付到售后服务的完整闭环与数据闭环;而在CID 引流部分通过在外部平台(如微信朋友圈、抖音等)投放广告,吸引用户点击后跳转至美团
App 或小程序完成购买,并通过 CID 技术追踪广告点击行为与实际转化数据、回传数据,优化广告投放策略。